Introducing Nodey: The Future of Structural Design
News & Insights
3:00 Min Read
Nodey is an AI powered platform that reshapes how residential structures are designed, analysed, and documented by bringing markup, calculations, detailing, and reporting into one connected workspace.

Where the Journey Began
Nodey started with a simple question: why does designing a house still feel like juggling five different tools at once? Anyone who has worked through a residential project knows the pattern. You mark up a PDF, switch to a spreadsheet, run a few checks, then return to the drawing only to discover that something has changed. Before long, you are updating documents, redoing calculations, and hoping nothing slips through the cracks.
The idea for Nodey grew from this everyday frustration. Instead of treating markup, calculations, detailing, and reporting as separate tasks, why not bring them together in one place where everything stays connected?
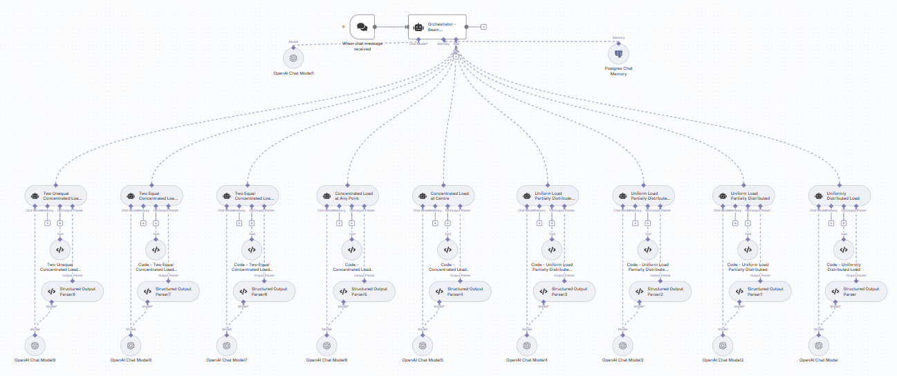
Building a Smarter Workflow
From this idea, Nodey was shaped into a workspace where you can mark up beams, joists, studs, bracing, and foundations directly on the plan. It reads those elements, understands the structural intent, and evaluates loads and capacities using the engineering standards you rely on. The goal was not to replace the engineer but to support them by removing the repetitive and time consuming work that slows down each project.
Making Engineering Logic Visible
One of the earliest decisions was to make every calculation transparent. Nodey shows its logic step by step so you can see how loads are tracked, how member capacities are determined, and how ULS and SLS outcomes are reached. Nothing is hidden. This approach helps engineers work with confidence and gives councils clarity when reviewing documentation.

Turning Work Into Clear Documentation
Once the analysis is complete, Nodey prepares all the reports you need for a consent application. Calculation summaries, Producer Statement drafts, structural schedules, and full consent packs are generated from the actual design, not from a second round of manual reporting. If a beam moves or a load changes, the documents update automatically. This keeps everything aligned without the usual rework.
Growing With Real Projects and Real Needs
Nodey has been shaped by real design challenges and real project workflows. It reflects what engineers and designers deal with day to day: constant changes, tight deadlines, and the need to deliver work that stands up to scrutiny. By offering a connected space where drawings, calculations, and reports stay in sync, the platform aims to make residential design clearer and more predictable.
A Platform That Will Keep Evolving
The story of Nodey is far from finished. As new standards, methods, and technologies emerge, the platform will continue to grow. Upcoming features will expand automation, add more code support, and strengthen how teams collaborate. The goal is to create a long lasting tool that adapts to the industry rather than falling behind it.
Join our newsletter list
Sign up to get the most recent blog articles in your email every week.
Similar Topic


